2026包装新规,食品包装设计细节规范
- 艾雪雪
- March 29, 2026
1、禁用词
禁用"O添加”"不添加"等绝对化用语(易误导消费者),不得标示"T供"Z供”"内供”d政机关或者j队
2、含量属性标示
为防止虚假宣传,在食品名称中提及特定成分(椰子饮料),必须需在标签中定量标示其含量。如,"椰子饮料"须标明椰子含量,而“椰子味饮料"是属于风味饮料,对其描述可豁免。
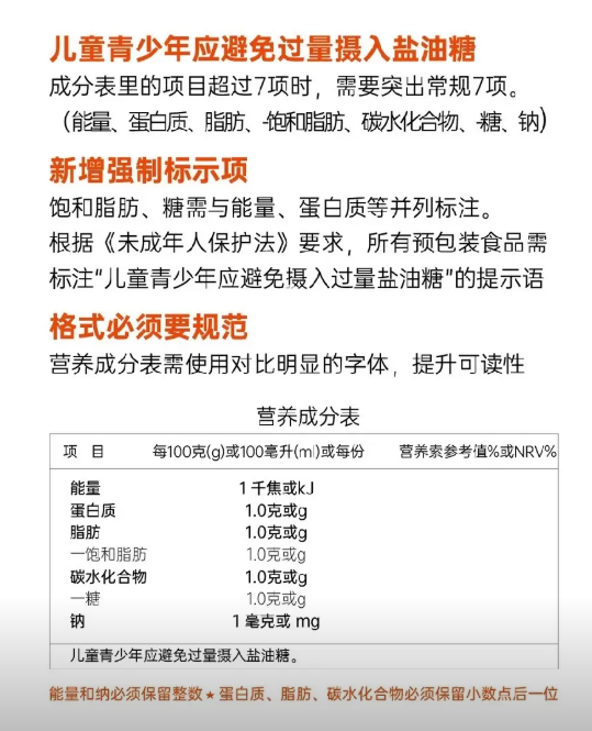
3、文字高度规范

4、净含量规范

5、保质期与日期

6、食品属性标示

7、八大致敏类物质标注

8、营养标签

9、标签内容规范

10、数字标签与信息化

食品包装需遵循多项国家规范和标准,以确保信息真实、清晰和安全。以下是核心要点:
一、标签内容规范
强制标示事项:必须包含食品名称、配料表、净含量、生产日期、保质期、贮存条件、生产者信息、食品生产许可证号(SC 开头)等。
配料表:按加入量递减顺序标注,复合配料需展开,食品添加剂需使用 GB 2760 中的通用名称。
净含量:与食品名称在同一展示面,字符高度根据含量有明确要求(如≤50g 时不小于 2mm),单位需规范(如 “mL” 的 “L” 大写,“kg” 全小写)。
生产日期与保质期:生产日期指形成最终销售单元的日期,保质期需注明贮存条件。
营养成分表:至少包含能量、蛋白质、脂肪、碳水化合物、钠等核心营养素,字体高度不低于 1.8 毫米。
过敏原:含有麸质、乳、坚果等常见过敏原的食品,其配料表中相应配料需醒目标注(如加粗)。
二、标签形式与材质要求
文字要求:强制标示内容需使用规范汉字,字体高度不小于 1.8 毫米,与背景对比明显。
固定方式:标签信息应采用粘贴、打印等不易分离的方式固定在包装上。
包装材质:需符合 GB 4806 系列标准,确保感官、迁移物、残留物和微生物限量达标。
三、特殊情况与注意事项
图片参考:包装上的产品图片或插画需注明 “图片仅供参考”。
“零添加” 宣传:仅当确实未添加且可验证时方可使用,禁止虚假标注。
多件包装:内含多件预包装食品时,需标明规格(如 “3 包 ×100 克”)。
核心标准依据:
GB 7718-2025《食品安全国家标准 预包装食品标签通则》
GB 28050-2011《食品安全国家标准 预包装食品营养标签通则》
GB 4806 系列《食品安全国家标准 食品接触用材料及制品》
《食品标识监督管理办法》